u9 u10 u11

学校国标代码:12868

浙江省招生代码:0054

u10 学校公众号

招生咨询

联系我们

地址:杭州市钱塘区4号大街16号

邮编:310018

电话:0571-86911032、86877189

招生公告
当前位置:首页    >>  招生咨询  >>  招生公告
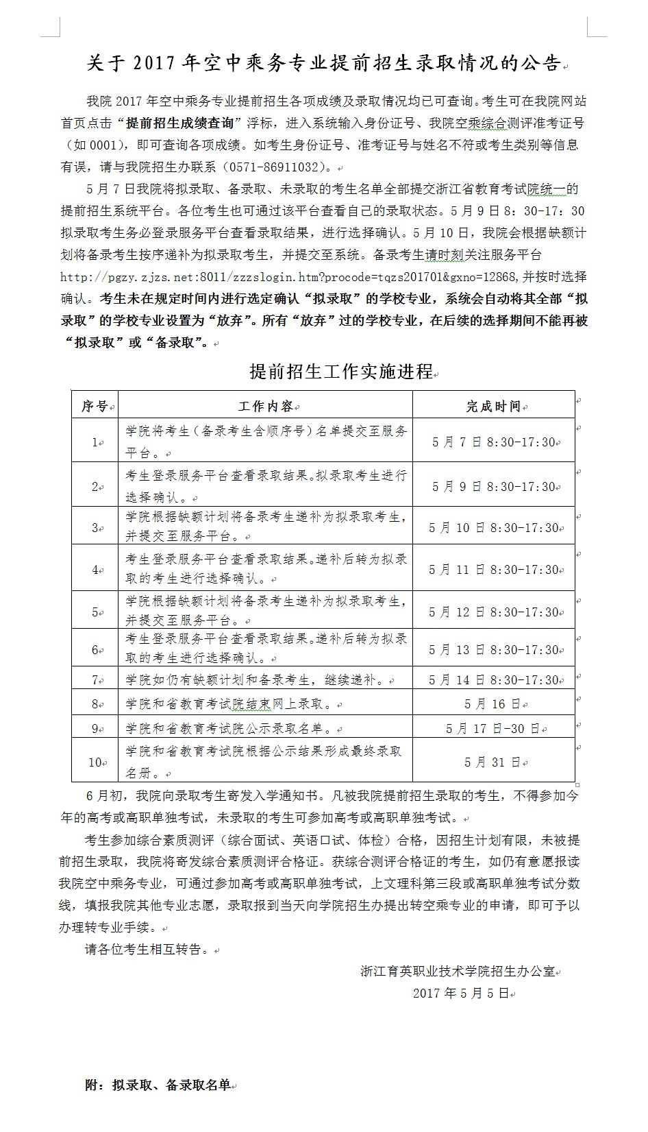
    关于2017年空中乘务专业提前招生录取情况的公告
    时间:2017-05-05