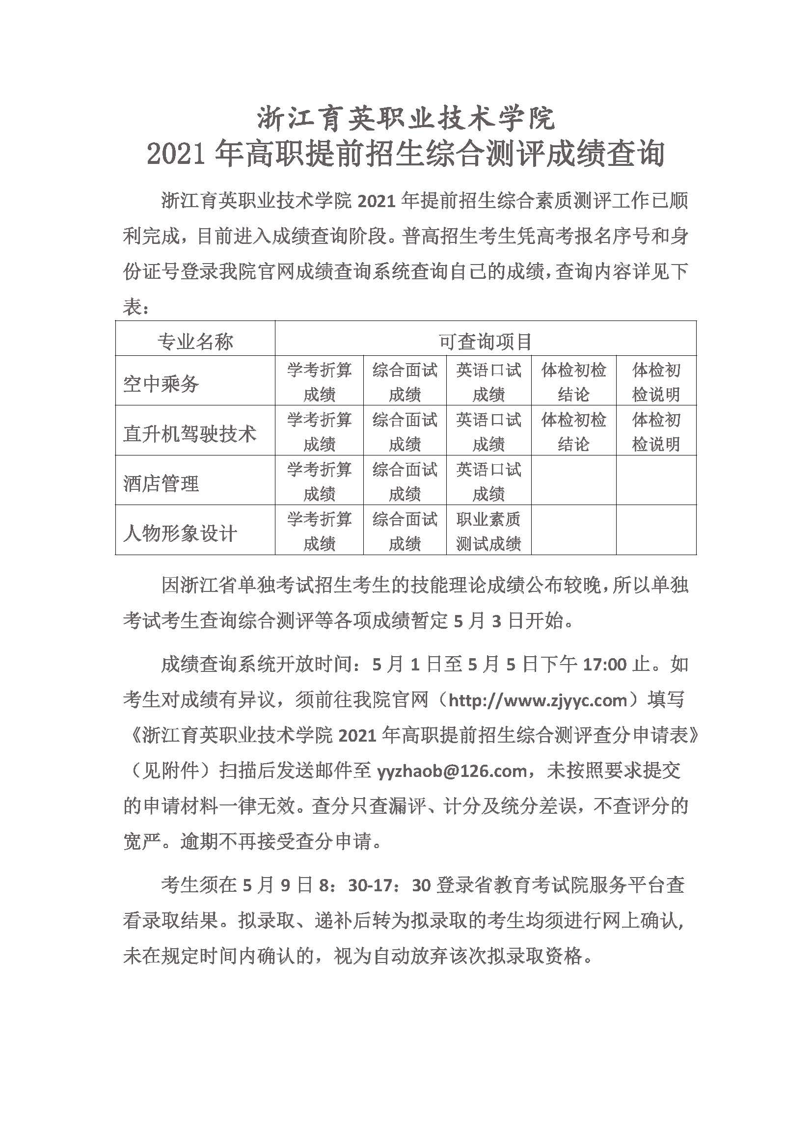
招生咨询 招生公告 报考指南 提前招生 历年分数 2025年招生专栏 录取查询 在线咨询 联系我们 地址:杭州市钱塘区4号大街16号 邮编:310018 电话:0571-86911032、86877189 招生公告 当前位置:首页 >> 招生咨询 >> 招生公告 浙江育英职业技术学院2021年高职提前招生综合测评成绩查询 时间:2021-05-01 1、点击进入成绩查询系统 2、浙江育英职业技术学院2021年高职提前招生综合测评查分申请表下载