u9 u10 u11

学校国标代码:12868

浙江省招生代码:0054

u10 学校公众号

招生咨询

联系我们

地址:杭州市钱塘区4号大街16号

邮编:310018

电话:0571-86911032、86877189

报考指南
当前位置:首页    >>  招生咨询  >>  报考指南
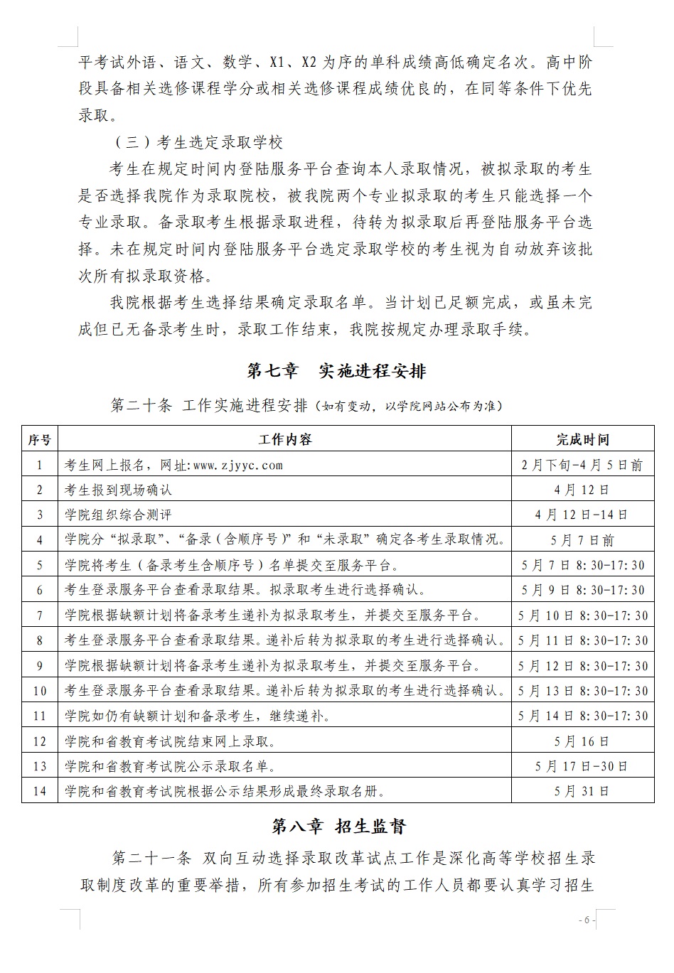
    我院2019年高职提前招生章程
    时间:2019-02-21